
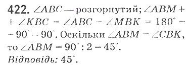
Тут на порталі Екстра ГДЗ (готові домашні завдання) перевірені та правильні відповіді Вправа 422 гдз з математики 5 клас автора Мерзляк А.Г., Полонський В.Б., Якір М.С. розділ до підручника:Множення і ділення натуральних чисел
Вчитись у п'ятому класі стає складніше, але разом з Екстра ГДЗ великих проблем не виникатиме. Адже на порталі Екстра домашні завдання завжди доступні перевірені та правильні відповіді.
Написати правильно домашні завдання не проблема - варто розуміти саме рішення. Тому завжди потрібно перевіряти свої рішення та готуватись до уроків разом з 5 клас математика Мерзляк
Отримуйте тільки чудові оцінки! Бо відповіді та гдз Вправа 422 є перевірені і правильні. Тому у тебе є змога завжди за допомогою Екстра ГДЗ з математики для 5 класу автора Мерзляк А.Г., Полонський В.Б., Якір М.С. видавництва Гімназія 2018 року вже прямо зараз братись за домашні завдання.
Готовые домашние задания и ответы для страницы или упражнения, решебник с математика 5 класс Мерзляк Полонский Якир