⇦ 944 956 ⇨

На даній сторінці надані відповіді для
Екстра ГДЗ
- Про портал
- Privacy Policy
- copyright

На даній сторінці надані відповіді для
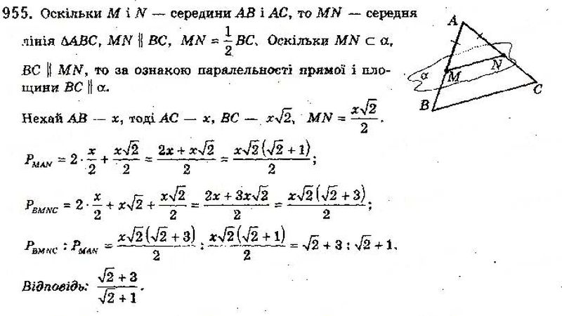
Вправа 955 гдз з математики 10 клас автора Бевз Г. П., Бевз В. Г.
з розділу підручника: Розділ 4. Паралельність прямих і площинЖиви правильно. Вчись на відмінно.
Мотиваційна фраза від Екстра ГДЗ: "Людина, яка є вчителем терпіння, є господарем всього іншого."
Чому не обійтись без Вправа 955 гдз 10 клас матем Бевз?
Бо тут тільки перевірені відповіді та готові домашні завдання ГДЗ. Ці відповіді та гдз Вправа 955 допоможуть тобі швидко звіритись з виконаними завданнями на чорновику. Безпосередньо у тебе є змога завжди за допомогою Екстра ГДЗ з математики для 10 класу автора Бевз Г. П., Бевз В. Г. видавництва Освіта 2018 року вже прямо зараз братись за перевірку домашніх шкільних завдань.Готовые домашние задания и ответы для страницы или упражнения, решебник с математика 10 класс Бевз