⇦ 4.10 4.12 ⇨

На даній сторінці надані відповіді для
Екстра ГДЗ
- Про портал
- Privacy Policy
- copyright

На даній сторінці надані відповіді для
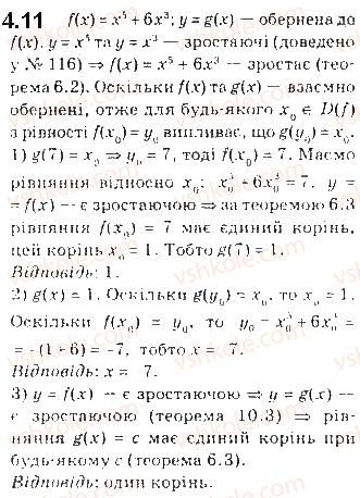
Вправа 4.11 гдз з алгебри 10 клас автора Мерзляк А. Г.,Номіровський Д. А., Полонський В. Б.
з розділу підручника: § 1. Повторення множини та функціїЖиви на яскравій стороні. Вчись на відмінно.
Мотиваційна фраза від Екстра ГДЗ: "Не турбуйтеся про те, щоб добре виглядати — турбуйтесь про досягнення своїх цілей"
Чому не обійтись без Вправа 4.11 гдз 10 клас алгебра Мерзляк Полонський Номіровськийпрофільний рівень?
Бо тут тільки перевірені відповіді та готові домашні завдання ГДЗ. Ці відповіді та гдз Вправа 4.11 допоможуть тобі швидко звіритись з виконаними завданнями на чорновику. Безпосередньо у тебе є змога завжди за допомогою Екстра ГДЗ з алгебри для 10 класу автора Мерзляк А. Г.,Номіровський Д. А., Полонський В. Б. видавництва Гімназія 2018 року вже прямо зараз братись за перевірку домашніх шкільних завдань.Готовые домашние задания и ответы для страницы или упражнения, решебник с алгебра 9 класс Мерзляк Полонський Номіровський