⇦ 209 1 ⇨

Готуватись до уроків простіше, тобі в цьому допоможе
Екстра ГДЗ
- Про портал
- Privacy Policy
- copyright

Готуватись до уроків простіше, тобі в цьому допоможе
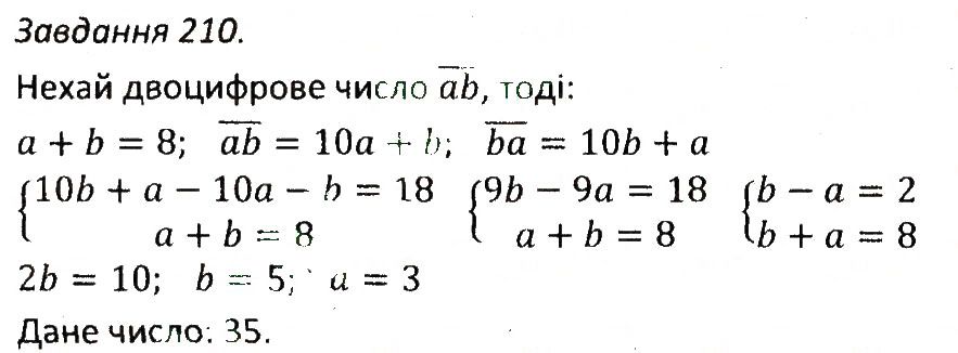
Варіант 1 Завдання 210 гдз з алгебри 7 клас автора А. Г. Мерзляк., В. Б. Полонський., М. С. Якір
розділ підручника:Тут повні відповіді та готові домашні завдання ГДЗ для сьомого класу з алгебри!
Відчувай в собі силу зробити домашні уроки правильно. Будь впевнений в собі і виконуй домашні завдання на відмінно. Незабувай відкривати сайт Екстра ГДЗ і перевіряти домашню роботу. 7 клас алгебра Мерзляк
Отримуй завжди високі бали! Бо відповіді та гдз Варіант 1 Завдання 210 є перевірені і правильні. Відповідно у тебе є змога завжди за допомогою Екстра ГДЗ з алгебри для 7 класу автора А. Г. Мерзляк., В. Б. Полонський., М. С. Якір видавництва Гімназія 2015 року вже прямо зараз братись за домашні завдання.
Готовые домашние задания и ответы для страницы или упражнения, решебник с алгебра 7 класс Мерзляк