⇦ 224 226 ⇨

На даній сторінці надані відповіді для
Екстра ГДЗ
- Про портал
- Privacy Policy
- copyright

На даній сторінці надані відповіді для
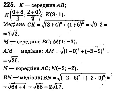
Вправа 225 гдз з геометрії 9 клас автора Істер О.С.
з розділу підручника: Розділ 1. МЕТОД КООРДИНАТ НА ПЛОЩИНІЖиви на яскравій стороні. Вчись на відмінно.
Мотиваційна фраза від Екстра ГДЗ: "Пройде 3-15 років, і ти будеш більше шкодувати про те, чого не зробив, ніж про те, що зробив не так."
Чому не обійтись без Вправа 225 гдз 9 клас геометрія Істер?
Тут перевірені відповіді та готові домашні завдання ГДЗ. Ці відповіді та гдз Вправа 225 допоможуть тобі швидко звіритись з виконаними завданнями на чорновику. Безпосередньо у тебе є змога завжди за допомогою Екстра ГДЗ з геометрії для 9 класу автора Істер О.С. видавництва Оріон 2017 року вже прямо зараз братись за перевірку домашніх шкільних завдань.Готовые домашние задания и ответы для страницы или упражнения, решебник с геометрия 9 класс Истер