⇦ Впр.18 Впр.20 ⇨

На даній сторінці надані відповіді для
Екстра ГДЗ
- Про портал
- Privacy Policy
- copyright

На даній сторінці надані відповіді для
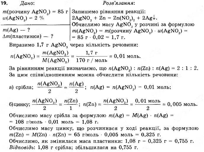
Вправа 19 § 36. Ряд активності металів. гдз з хімії 8 клас автора О.В. Григорович
з розділу підручника: § 36. Ряд активності металів.Живи правильно. Вчись на відмінно.
Мотиваційна фраза від Екстра ГДЗ: "Створи життя в якому ти не дочекаєшся прокинутись"
Чому не обійтись без Вправа 19 § 36. Ряд активності металів. гдз 8 клас хімія Григорович?
Бо тут тільки перевірені відповіді та готові домашні завдання ГДЗ. Ці відповіді та гдз Вправа 19 § 36. Ряд активності металів. допоможуть тобі швидко перевірити виконані завдання на чорновику. Безпосередньо у тебе є змога завжди за допомогою Екстра ГДЗ з хімії для 8 класу автора О.В. Григорович видавництва Ранок 2016 року вже прямо зараз братись за перевірку домашніх шкільних завдань.Готовые домашние задания и ответы для страницы или упражнения, решебник с химия 8 класс Григорович