⇦ 487 489 ⇨

На даній сторінці надані відповіді для
Екстра ГДЗ
- Про портал
- Privacy Policy
- copyright

На даній сторінці надані відповіді для
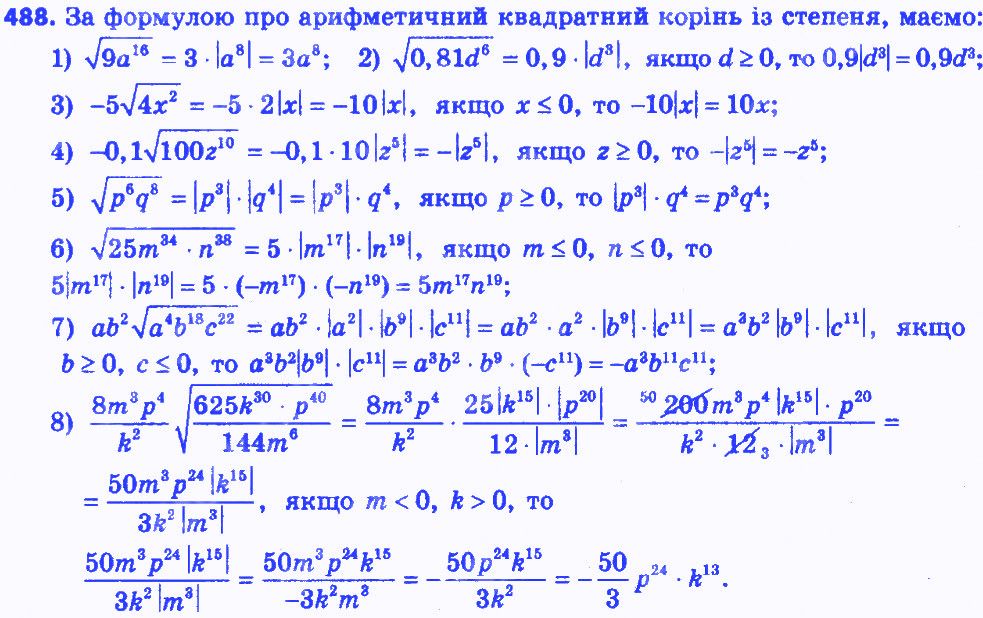
Вправа 488 гдз з алгебри 8 клас автора Мерзляк А. Г., Полонський В. Б., Якір М. С.
з розділу підручника: § 2. Квадратні корені. Дійсні числаЖиви на яскравій стороні. Вчись на відмінно.
Мотиваційна фраза від Екстра ГДЗ: "Іноді думаєш: все скінчено, крапка, а насправді – це початок. Тільки іншого розділу."
Вправа 488 гдз 8 клас алгебра Мерзляк
Тут перевірені відповіді та готові домашні завдання ГДЗ. Адже відповіді та гдз Вправа 488 є перевірені і правильні. Безпосередньо у тебе є змога завжди за допомогою Екстра ГДЗ з алгебри для 8 класу автора Мерзляк А. Г., Полонський В. Б., Якір М. С. видавництва Гімназія 2016 року вже прямо зараз братись за домашні завдання.
Готовые домашние задания и ответы для страницы или упражнения, решебник с алгебра 7 класс Мерзляк