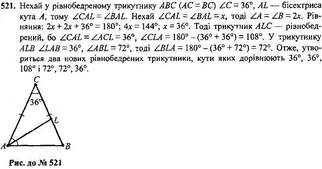
⇦ 520 522 ⇨

Готуватись до уроків простіше, тобі в цьому допоможе
Екстра ГДЗ
- Про портал
- Privacy Policy
- copyright

Готуватись до уроків простіше, тобі в цьому допоможе
Вправа 521 гдз з геометрії 7 клас автора Бурда М. І., Тарасенкова Н. А.
розділ підручника:Розділ 3. трикутникиПовні відповіді та готові домашні завдання ГДЗ для сьомого класу з алгебри!
Секрет успіху не полягає в тому, щоб не робити помилок. Помилки робити можна. Головне не робити одну і ту ж два рази. Вчись і не повторюй одниз і тих же помилок. 7 клас геометрия Тарасенкова, Будна
Отримуй завжди високі бали! Бо відповіді та гдз Вправа 521 є перевірені і правильні. Відповідно у тебе є змога завжди за допомогою Екстра ГДЗ з геометрії для 7 класу автора Бурда М. І., Тарасенкова Н. А. видавництва Освіта 2015 року вже прямо зараз братись за домашні завдання.
Готовые домашние задания и ответы для страницы или упражнения, решебник с геометрія 7 класс Тарасенкова, Будна