
Готуватись до уроків простіше, тобі в цьому допоможе
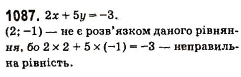
Вправа 1087 гдз з алгебри7 клас автора В.Р. Кравчук, М.В. Підручна, Г.М. Янченко
розділ підручника:Задачі за курс алгебри 7 класу – задачі підвищенної складностіТут повні відповіді та готові домашні завдання ГДЗ для сьомого класу з алгебри!
Гарні та приємні оцінки не можуть тобі ставити просто так. Це нереально. Гарний результат не прийде до тебе в руки просто так. За це треба боротись. Хочеш почати по справжньому добре вчитись? Тоді починай уже зараз і не витрачай марно час на безглузде очікування і списування. Спочатку виконай самостійно, а потім перевір за допомогою Екстра ГДЗ. 7 клас алгебраКравчук
Отримуй завжди високі бали! Бо відповіді та гдз Вправа 1087 є перевірені і правильні. Відповідно у тебе є змога завжди за допомогою Екстра ГДЗ з алгебри для 7 класу автора В.Р. Кравчук, М.В. Підручна, Г.М. Янченко видавництва Підручники і посібники 2015 року вже прямо зараз братись за домашні завдання.
Готовые домашние задания и ответы для страницы или упражнения, решебник с алгебра 7 класс Кравчук