⇦ 241 243 ⇨

Готуватись до уроків простіше, тобі в цьому допоможе
Екстра ГДЗ
- Про портал
- Privacy Policy
- copyright

Готуватись до уроків простіше, тобі в цьому допоможе
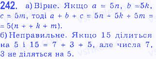
Вправа 242 гдз з геометрії 7 клас автора Бевз Г. П., Бевз В. Г., Владімірова Н. Г.
розділ підручника:Розділ 2. взаємне розташування прямих на площиніПовні відповіді та готові домашні завдання ГДЗ.
Не потрібно боятися віддати щось хороше для того щоб отримати щось чудове. 7 клас геометрия Бевз
Отримуй завжди високі бали! Бо відповіді та гдз Вправа 242 є перевірені і правильні. Відповідно у тебе є змога завжди за допомогою Екстра ГДЗ з геометрії для 7 класу автора Бевз Г. П., Бевз В. Г., Владімірова Н. Г. видавництва Відродження 2015 року вже прямо зараз братись за домашні завдання.
Готовые домашние задания и ответы для страницы или упражнения, решебник с геометрія 7 класс Бевз Владимирова