⇦ Впр.11-6 Конт. зап.§11 ⇨

На даній сторінці надані відповіді для
Екстра ГДЗ
- Про портал
- Privacy Policy
- copyright

На даній сторінці надані відповіді для
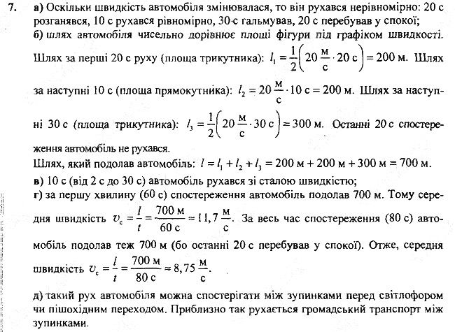
Вправа 11 Завдання 7 гдз з фізики 7 клас автора Бар’яхтар В. Г., Довгий С. О., Божинова Ф. Я.
з розділу підручника: § 11. Нерівномірний рухЖиви правильно. Вчись на відмінно.
Мотиваційна фраза від Екстра ГДЗ: "Не зупиняйтеся, коли ви втомилися, зупиніться, коли закінчите"
Чому не обійтись без Вправа 11 Завдання 7 гдз 7 клас фізика Бар’яхтар Довгий Божинова?
Бо тут тільки перевірені відповіді та готові домашні завдання ГДЗ. Ці відповіді та гдз Вправа 11 Завдання 7 допоможуть тобі швидко звіритись з виконаними завданнями на чорновику. Безпосередньо у тебе є змога завжди за допомогою Екстра ГДЗ з фізики для 7 класу автора Бар’яхтар В. Г., Довгий С. О., Божинова Ф. Я. видавництва Ранок 2020 року вже прямо зараз братись за перевірку домашніх шкільних завдань.Готовые домашние задания и ответы для страницы или упражнения, решебник с физика 7 класс Баряхтар Довгий Божинова